上海标创企业管理咨询有限公司
首页
企业简介
产品大全
联系我们
企业信息
访客留言
产品列表
PRODUCT
河北14万名单招考生必读 企业管理咨询专业报考指南与职业前景
王兴的沉默 在商务信息咨询浪潮中,谁在“装睡”?
天津赢创智鑫企业管理咨询合伙企业 有限合伙模式下的专业商务信息咨询新篇章
企业管理咨询 如何甄选与聘用优秀的销售人员
苏州肉酱类罐头企业如何顺利通过有机食品认证?——临智略企业管理在线咨询专业解析
企业管理咨询品牌升级 标志设计趋势中的英文字体Logo运用与策略
交广企业管理咨询集团专业资料大全 赋能企业卓越发展的精品文库
佛山市韦尔奇企业管理咨询 专业商务信息咨询服务的领航者
专业赋能,助力成长 成都想象力企业管理咨询的代理记账与企业管理服务
成都思通达企业管理咨询有限责任公司 专业商务信息咨询服务的领航者
8月厦门峰会 解码标杆房地产企业战略性薪酬设计与目标绩效管理
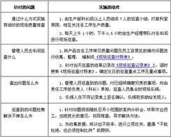
生产车间管理制度
四川企业管理咨询与商务信息咨询代理 赋能企业转型升级的智慧引擎
企业管理咨询 解锁组织潜能,驱动可持续增长
携手建文PMC 江西德通建设以信息化驱动项目管理高效转型
企业管理咨询公司如何收费 模式、影响因素与选择策略
天津市力晖世纪企业管理咨询与商务信息咨询业务解析
济宁锐佳企业管理咨询工作室 专注商务信息咨询,助力企业精准决策与高效发展
6S精益管理 驱动企业卓越运营的全方位咨询解决方案
无锡管家婆软件与掌上工厂 赋能制造企业车间管理的双重价值
如若转载,请注明出处:http://www.51pethr.com/product/list-2.html
1
1
2
3
4